关于毕业论文工作的通知都将通过本页面进行发布,请各位同学老师在需要时可以前来查看,建议收藏本网址。
因初次使用网络平台进行论文管理,各项工作分阶段公布实施,特此说明。
2019-06-17
每位同学与毕业论文相关的材料的电子文档,学校需要存档,截止6月17日18时,尚有165名同学未在简道云中完成提交。
对于已完成提交,且指导教师审核通过的同学,我们将按时发放毕业证、学位证。
材料提交,且指导教师审核通过的截止时间为2019年6月19日15点,请各位同学抓紧时间,按要求保质保量的完成电子文档的上传工作。
2019-06-17
缓答辩时间地点安排
日期时间:2019年6月18日 13点开始 参加答辩的同学论文查重需达标,未达标的不能参加答辩,成绩不及格。
| 专业 | 教室 |
| 金融学 | 2206 |
| 国际经济与贸易 | 2211 |
| 除以上2个专业以外的其他专业 | 2212 |
2019-06-10
原定的6月25日缓答辩提前一周至6月18日,论文查重未通过的上传截止日为6月17日下午16点,简道云中已做好表单 “★毕业论文正文上传第3次 缓答辩(截止6月17日16点)”,请相关同学按时上传。
2019-05-28
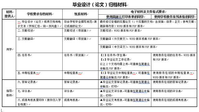
关于材料归档,请按以下表格中内容完成。论文资料袋的“专业班级”请按简道云中计划表里“班级”填写,如2015物流1班。
请注意,电子文档与书面材料齐全,且经指导教师论文后,方能发放毕业证书,且学院教务管理人员有权根据学校关于论文撰写的相关规定进行抽查,对不符合要求的予以退回。请同学们认真对待,并请相互转告。
因月底需登录成绩,请在5月30日完成材料的提交,并请指导老师完成审阅。
优秀毕业设计(论文)摘要格式,完成时间同上 http://jwc.shou.edu.cn/2018/1101/c11315a231854/page.htm
格式要求同2018届的,没有变化 http:/2018/0115/c887a218197/page.htm
电子文档统一通过简道云中的——【终】2019届毕业论文电子文档收集用表,这张表单来提交。


2019-05-20
申请缓答辩的同学,论文查重上传截止在6月18日
2019-05-13
即日起至5月17日10点,开放第二次论文正文上传。
2019-05-07
为加强本科毕业论文的质量管理,论文正文请通过简道云进行上传,由指导老师进行形式上和质量上的审核,审核通过的,学院统一上传知网查重。
上传截止时间:2019年5月11日上午10点
上传路径:简道云——经管学院本科生教务工作——关于毕业论文——毕业论文正文上传
文件格式要求:论文正文的WORD版本、PDF版本,两种都需要
查重结果查询:2019年5月13日 简道云
在截止日期之前未能审核通过的,需要申请缓答辩,请填写相关表单。
以下情况需申请缓答辩:
1.查重2次未达达标的
2.各种原因不能按时参加系里答辩的
2019-04-30
经管学院2019届毕业设计(论文)学术检测工作时间安排表
首测 | 复测 |
学生上传 | 教师审阅 | 学生上传 | 教师审阅 |
5月6日—5月10日 | 5月6日—5月12日 | 5月13日—5月17日 | 5月13日—5月18日 |
2019-01-06
关于毕业论文任务书,最迟在2019-01-14在简道云平台提交。
毕业论文任务书(空).pdf
毕业论文任务书(示例).pdf
2018-12-18
毕业论文中所涉及的各项材料需提交最终打印版本,根据学院要求按期提交电子(系统后台有时间记录)及书面材料。
1.学术检测
合格标准:文字重复率不超过30%。
检测达标方可参加答辩。
2.缓答辩
学术检测第一次检测超过50%的,需提交缓答辩申请。
学术检测第二次检测仍未达标的,需提交缓答辩申请。
未按期参加系里答辩者,需提交缓答辩申请。
未申请延长且超期三个工作日未提交材料,或按期提交但材料不全的,取消系里答辩资格,需提交缓答辩申请。
初定在20182学期第18周(6月25日)进行。
3.其他
提交材料不符合学校、学院要求的,论文评分中降档处理。
答辩未通过的,需来年重修。
2018-12-06
请各位同学下载安装企业微信,官网:https://work.weixin.qq.com/
因已事先置入同学的手机,所以在企业微信APP上用手机号登录即可,如不能登录,请扫描二维码加入

论文题目申报路径
打开企业微信——工作台——简道云应用搭建——发起流程——2019届毕业论文计划表
根据页面要求完成填写,点击“提交”。
按原计划,部分专业将分批进行,后系里申请,整合为一批开展工作,因此,所有同学的毕业论文选题工作需在12月12日完成。包括同学填报(12月9日),指导老师审核(12月10日)、系主任审核(12月11日)、院教学工作委员会审核(需5票及以上通过,12月12日),以上时间包括被退回修改时间在内,请各位同学务必与指导老师进行充分沟通后填报。
工商管理系的同学请按系主任要求进行。

经管学院第二专业做毕业论文的同学请暂缓加入,另行通知。
指导老师及系主任审核路径:
打开企业微信——工作台——简道云应用搭建——待办任务
同学提交的论文信息需逐条审核,不符要求的应予退回,如审核通过,可直接点击“提交”。