bat365中文官方网站
导航
首页
学院概况
学院简介
党政领导
工作分工
机构设置
院长寄语
师资队伍
按职称
按系室
学科专业
农林经济管理
会计学
应用经济学
工商管理
研究中心
中国渔业发展战略研究...
海洋产业发展战略研究...
上海社会调查研究中心...
招生报考
全日制本科生
全日制研究生
国际商务硕士(MIB)
公共管理硕士(MPA)
农业管理硕士(MAA)
农业经营管理硕士专项...
学院党建
English
About Us
Departments
返回校园首页
首页
学院概况
学院简介
党政领导
工作分工
机构设置
院长寄语
师资队伍
按职称
按系室
学科专业
农林经济管理
会计学
应用经济学
工商管理
研究中心
中国渔业发展战略研究中心
海洋产业发展战略研究中心
上海社会调查研究中心(bat365中文官方网站分中心)
招生报考
全日制本科生
全日制研究生
国际商务硕士(MIB)
公共管理硕士(MPA)
农业管理硕士(MAA)
农业经营管理硕士专项班(MABA)
学院党建
English
About Us
Departments
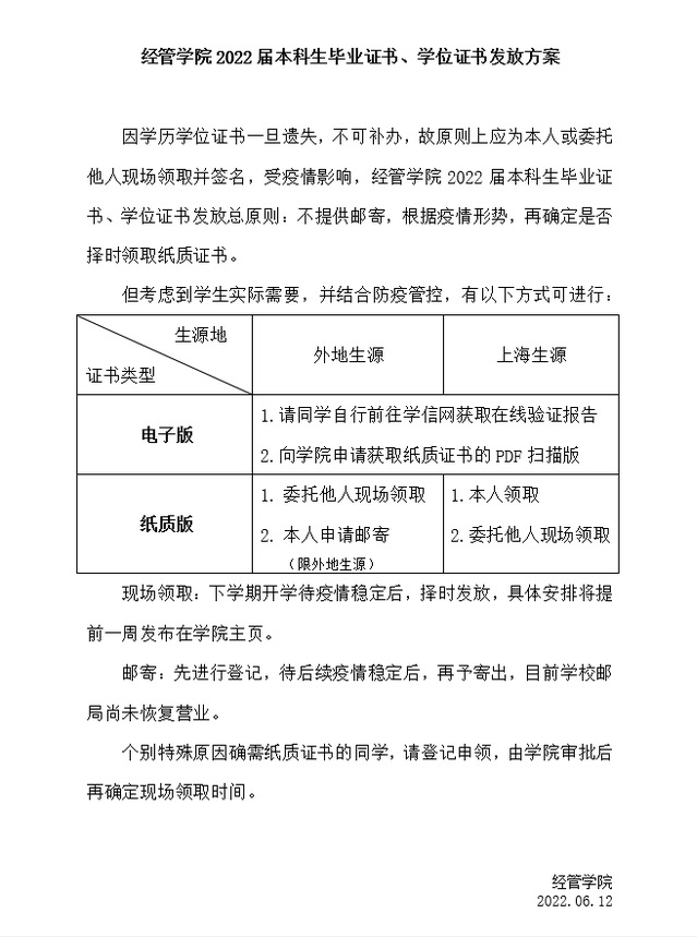
经管学院2022届本科生毕业证书、学位证书发放方案
发布日期:
2022-06-13
浏览次数:
3261
简道云登记链接
【关闭窗口】